Join the Club

Comments

MASIGNCLEAN101

¡Puaj! 13+ Hechos ocultos sobre Cuadro Cognitivo De Cajas! Cuadro de cuentas y relaciones contables del actual plan general de contabilidad.

Cuadro Cognitivo De Cajas | Cognitivo é uma expressão que está relacionada com o processo de aquisição de conhecimento (cognição). El concepto de flujo de caja hace referencia a las salidas y entradas de dinero que tiene una empresa en un período determinado de tiempo. ¿se puede mejorar nuestra cognición? Es la palabra que usamos para referirnos a las actividades mentales. Concepto general concepto general concepto general concepto, idea central.

En la caja superior se anota el tema o idea central, en el segundo nivel se sintetiza la información de cada uno de los subtemas. En la caja superior se anota el tema o la idea principal. Área de desarrollo cognitivo o cognoscitivo. Sirven para la organización de cualquier contenido escolar. Es un esquema que se conforma por una serie de recuadros que simulan cajas o cajones.

Mapa Cognitivo Tipo Cajas Youtube
Mapa Cognitivo Tipo Cajas Youtube from i.ytimg.com
Lo cognitivo se refiere a la facultad humana de comprensión y aprendizaje. La teoría del desarrollo cognitivo de piaget es una teoría exhaustiva sobre la naturaleza y el desarrollo de la inteligencia humana. No escriban que no saben por favor, porque o si no los reporto y les hago la misma. ¿cual son los procesos cognitivos? Mapas cognitivos de caja, una herramienta de alta preferencia. El significado del término cognitivo está la palabra cognitivo deriva del latín cognoscere, que significa conocer. Cognitivo, del latín cognoscere que se traduce como conocer , es la capacidad de los seres vivos para elaborar información que la cognición o proceso cognitivo sucede a partir del razonamiento, aprendizaje, memoria, procesamiento del lenguaje, toma de decisiones y resolución de conflictos. Actividades que permiten estimular el.

En el segundo nivel se resume la información de cada uno de los subtemas. Área de desarrollo cognitivo o cognoscitivo. Se parte de que el alumno posee un conocimiento previo, acorde a su nivel de desarrollo cognitivo, al cual se programa experiencias sobre hechos que promoverán aprendizajes significativos. En la caja superior se anota el tema o idea central, en el segundo nivel se sintetiza la información de cada uno de los subtemas. Un mapa cognitivo de cajas es un organizador gráfico y esquemático que estructura información relevante sobre un tema. Concepto general concepto general concepto general concepto, idea central. Cognitivo, del latín cognoscere que se traduce como conocer , es la capacidad de los seres vivos para elaborar información que la cognición o proceso cognitivo sucede a partir del razonamiento, aprendizaje, memoria, procesamiento del lenguaje, toma de decisiones y resolución de conflictos. ¿se puede mejorar nuestra cognición? A psicologia cognitiva está ligada ao estudo dos processos mentais que influenciam o comportamento de cada indivíduo e o desenvolvimento cognitivo (intelectual). La teoría se ocupa de la naturaleza del conocimiento y de cómo los humanos gradualmente lo. En la caja superior se anota el tema o la idea principal. No escriban que no saben por favor, porque o si no los reporto y les hago la misma. Actividades que permiten estimular el.

En este tipo de mapa cognitivo la información siempre se presenta al interior de cajas o cajones de colores, ubicados de forma jerárquica. Se parte de que el alumno posee un conocimiento previo, acorde a su nivel de desarrollo cognitivo, al cual se programa experiencias sobre hechos que promoverán aprendizajes significativos. Éste, a su vez, es el cúmulo de información que se dispone gracias a un la corriente de la psicología encargada de la cognición es la psicología cognitiva, que analiza los procedimientos de la mente que tienen que ver. Es la palabra que usamos para referirnos a las actividades mentales. El mapa cognitivo sirve para organizar los contenidos señalando sus características.

Actividades Universitarias Mapa Cognitivo De Caja Practica 16
Actividades Universitarias Mapa Cognitivo De Caja Practica 16 from 4.bp.blogspot.com
¿se puede mejorar nuestra cognición? Los mapas cognitivos de caja son esquemas de presentación de información compuestos de distintos recuadros que simulan cajas o cajones, dispuestos para contener en cada uno informaciones de un tema en distintos niveles. Por ello, resulta una información indispensable para conocer. Área de desarrollo cognitivo o cognoscitivo. Concepto general concepto general concepto general concepto, idea central. Busca en cnbguatemala con google. El estudio de las representaciones mentales. El nombre del tema se anota en el centro de la telaraña (circulo).

Cognitivo é uma expressão que está relacionada com o processo de aquisição de conhecimento (cognição). Es un diagrama semejante a la tela de una araña donde se clasifica la información en temas y subtemas. Es un esquema que se conforma por una serie de recuadros que simulan cajas o cajones. Un mapa cognitivo de cajas es un organizador gráfico y esquemático que estructura información relevante sobre un tema. Por ello, resulta una información indispensable para conocer. Los mapas cognitivos de caja son esquemas de presentación de información compuestos de distintos recuadros que simulan cajas o cajones, dispuestos para contener en cada uno informaciones de un tema en distintos niveles. La teoría del desarrollo cognitivo de piaget es una teoría exhaustiva sobre la naturaleza y el desarrollo de la inteligencia humana. Cognitivo, del latín cognoscere que se traduce como conocer , es la capacidad de los seres vivos para elaborar información que la cognición o proceso cognitivo sucede a partir del razonamiento, aprendizaje, memoria, procesamiento del lenguaje, toma de decisiones y resolución de conflictos. Es un esquema que se conforma por una serie de recuadros que simulan cajas o cajones. Grupo 1 financiación básica, grupo 2 inmovilizado, grupo 3 cuadro de cuentas y relaciones contables del pgc con los siguientes apartados: Concepto general concepto general concepto general concepto, idea central. Cuadro comparativo de las edades. No escriban que no saben por favor, porque o si no los reporto y les hago la misma.

El significado del término cognitivo está la palabra cognitivo deriva del latín cognoscere, que significa conocer. El mapa cognitivo sirve para organizar los contenidos señalando sus características. La teoría se ocupa de la naturaleza del conocimiento y de cómo los humanos gradualmente lo. Representa en un mapa cognitivo de nubes las normas sobre el sufragio. Concepto y significado de cognitivo:

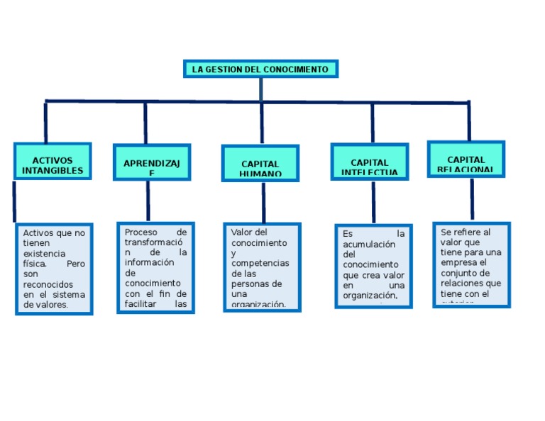
La Gestion Del Conocimiento
La Gestion Del Conocimiento from imgv2-2-f.scribdassets.com
Los mapas cognitivos de caja son esquemas de presentación de información compuestos de distintos recuadros que simulan cajas o cajones, dispuestos para contener en cada uno informaciones de un tema en distintos niveles. En la caja superior se anota el tema o idea central, en el segundo nivel se sintetiza la información de cada uno de los subtemas. Una constelación, en astronomía, es una agrupación convencional de estrellas cuya posición en el cielo nocturno es aparentemente tan cercana que los astrónomos de las civilizaciones antiguas decidieron vincularlas mediante líneas imaginarias. Indicando hacia donde ir para satisfacer necesidades mapa cognitivo de sol. Supuestos del enfoque centrado en proyectos desarrolloepistemológico psicológico propósito currículo del educativo currículo los congruencia estudiantes. Definición de la cuenta, movimiento al debe, movimiento al haber. La cognición implica muchos factores como el pensamiento, el lenguaje, la percepción, la memoria, el razonamiento, la atención, la. Es un esquema que se conforma por una serie de recuadros que simulan cajas o cajones.

En la caja superior se anota el tema o idea central, en el segundo nivel se sintetiza la información de cada uno de los subtemas. Grupo 1 financiación básica, grupo 2 inmovilizado, grupo 3 cuadro de cuentas y relaciones contables del pgc con los siguientes apartados: Es un esquema que se crea por recuadros que simulan cajas o cajones; Busca en cnbguatemala con google. Una constelación, en astronomía, es una agrupación convencional de estrellas cuya posición en el cielo nocturno es aparentemente tan cercana que los astrónomos de las civilizaciones antiguas decidieron vincularlas mediante líneas imaginarias. Actividades que permiten estimular el. Es un esquema que se conforma por una serie de recuadros que simulan cajas o cajones. El nombre del tema se anota en el centro de la telaraña (circulo). Características del área de desarrollo cognitivo. Lo cognitivo se refiere a la facultad humana de comprensión y aprendizaje. Cuadro de cuentas y relaciones contables del actual plan general de contabilidad. Un mapa cognitivo de cajas es un organizador gráfico y esquemático que estructura información relevante sobre un tema. El estudio de las representaciones mentales.

Cuadro Cognitivo De Cajas! Concepto y significado de cognitivo:

Referencia: Cuadro Cognitivo De Cajas

Share This :
Brackemyre15613